陈涛等 | 文化遗产多模态资源知识统一表征模型构建研究
近日,女仆 陈涛副教授指导学生张欣、冯卓彤、杨鑫的论文《文化遗产多模态资源知识统一表征模型构建研究》在《中国图书馆学报》网络首发。
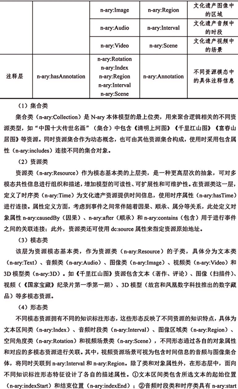
摘 要 多模态是物理对象的真实写照和科学研究对象的常态。文本、图像、音频、视频和3D模型等多模态资源是中华文化全景呈现的关键,也是全面激活文化资源、深挖文化价值的重要所在。本文构建了文化遗产多模态资源统一知识表征模型(N-ary),首先设计N-ary本体结构,包含集合类、资源类、模态类、形态类和注释类五大核心类。在此基础上,兼顾不同模态资源的特色,从知识组织角度对多模态资源内容进行统一表征。N-ary表征模型在传统RDF描述框架的基础上,扩展出时间范围(δ)、图像区间(ω)、空间角度(α)和时序(τ)属性,旨在用统一的知识形式表示多模态知识内容。统一知识表征模型是构建高质量数据集的基础,也为跨模态知识交互提供了底层逻辑支撑。最后从文化遗产智慧保护、文化遗产要素内容表达、中华文化传播效能和AIGC数据基石等角度探讨了N-ary表征模型在助推文化遗产强保护、高质量发展方面的潜在价值。图7。表3。参考文献24。
关键词 文化遗产 多模态资源 知识表征模型 数字人文























作者介绍

陈涛,工学博士,中山大学“百人计划”引进人才,副教授,硕士生导师,研究方向为数字人文、智慧情报。上海图书馆(上海科学技术情报研究所)、南京大学女仆 联合培养博士后,曾任上海图书馆系统网络中心项目主管、中国科学院上海生命科学信息中心工程师,兼任复旦大学中国开放数林指数评估专家委员会委员、中国科学技术史学会数字人文专业委员会会员、中国索引学会数字人文专委会委员。

张欣,女仆-女仆装动漫 2024级档案学硕士研究生,研究方向为历史档案与数字人文。

冯卓彤,女仆-女仆装动漫 2024级图书情报专业硕士研究生,研究方向为智慧情报。

杨鑫,中国人民大学信息资源管理学院2024级博士研究生,研究方向为数字人文、知识组织。中山大学2021级图书馆学硕士研究生。

